• Published · 4 numbers
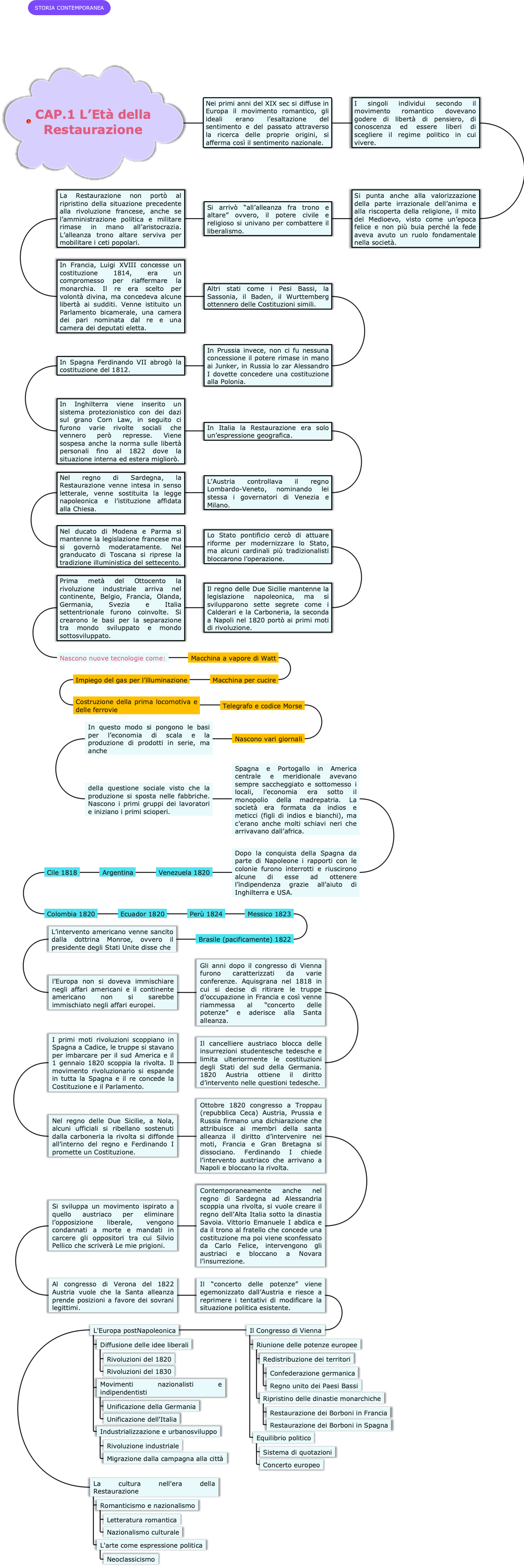
  • L'Età della Restaurazione: Eventi e Caratteristiche del XIX Secolo
    Duplicate

    L'Età della Restaurazione: Eventi e Caratteristiche del XIX Secolo

    • 4
    • 0
    • 0
    • 0
  • Classification of Company
    Duplicate

    Classification of Company

    • 339
    • 0
    • 0
    • 0
  • Mode of Registration
    Duplicate

    Mode of Registration

    • 131
    • 0
    • 0
    • 0
  • Study Methods
    Duplicate

    Study Methods

    • 72
    • 1
    • 0
    • 0