DuplicateIntroduction to Octagonal Golden Plate
- 31
- 0
- 0
- 0
DuplicateCulture-Based R&D Approach
- 31
- 0
- 0
- 0
DuplicateDiscover the Benefits of Quality Outdoor Storage Solutions
- 31
- 1
- 0
- 0
DuplicateMonthly Tax Filing and Invoice Management Schedule
- 30
- 1
- 0
- 0
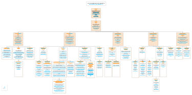
DuplicateJD Logistics County 3 - Tier Warehouse Network Management Structure
- 30
- 0
- 0
- 0
DuplicateOrganization Chart of Pinduoduo South China Sales Department
- 30
- 1
- 0
- 0
DuplicateMarketing Mix Analysis
- 30
- 0
- 0
- 0
DuplicateThe impact of AI in theFilipino business
- 30
- 0
- 1
- 0
DuplicateImmune system concept map_Gleiter, Christian
- 30
- 2
- 1
- 0
DuplicateTOGAF Reading
- 30
- 0
- 0
- 0
DuplicateStrategies for Cultivating a Culture of Peace and Addressing Gender Microaggressions
- 30
- 0
- 0
- 0
DuplicateThe Impact of Grouping on Corruption, Injustice, and Intolerance
- 30
- 0
- 0
- 0
DuplicateItems Are Essential To Life
- 30
- 0
- 1
- 0
DuplicateOrder information
- 30
- 0
- 0
- 0
DuplicateComprehensive IT Integration Plan for Enhanced Security and Efficiency
- 30
- 0
- 0
- 0
DuplicateEffective Project Management: Strategies for Success
- 30
- 0
- 0
- 0
DuplicateIdeas of a collaborative leader
- 30
- 0
- 0
- 0
DuplicateTrinity F90 and UAV Flight Planning
- 30
- 0
- 0
- 0
DuplicateBeyond Performance Management Scheme
- 30
- 0
- 0
- 0
DuplicateCACBOHIDRAT
- 30
- 0
- 0
- 0