Template Topics More Topics
loading...
DuplicateQuá trình phủ định của phủ định
- 30
- 0
- 0
- 0
Duplicate성경 잠언
- 30
- 0
- 0
- 0
DuplicateNhững vấn đề cơ bản của Triết học
- 29
- 0
- 0
- 0
DuplicateChủ Nghĩa Duy Vật Lịch Sử
- 29
- 0
- 0
- 0
Duplicateproceso de adquisicion
- 28
- 0
- 0
- 0
DuplicateChương 1: Khái luận về Triết Học
- 28
- 0
- 0
- 0
Duplicate성경 잠언 8장
- 28
- 0
- 0
- 0
Duplicatedemocracia
- 27
- 0
- 0
- 0
DuplicateTriết Học Mac-Lenin
- 27
- 0
- 0
- 0
Duplicate두 마리의 늑대
- 27
- 0
- 0
- 0
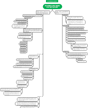
DuplicateChương 3: Chủ nghĩa duy vật lịch sử
- 24
- 0
- 0
- 0
DuplicateMặt đối lập và mâu thuẫn biện chứng
- 23
- 0
- 0
- 0
DuplicateCHƯƠNG 3: CHỦ NGHĨA DUY VẬT LỊCH SỬ
- 22
- 0
- 0
- 0
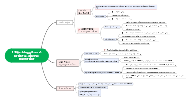
DuplicateBiện chứng giữa cơ sở hạ tầng và kiến trúc thượng tầng
- 22
- 0
- 0
- 0
DuplicateTRIẾT HỌC VÀ TRIẾT HỌC MẠC-LÊNIN
- 22
- 0
- 0
- 0
DuplicateCụ Có Tó: Cụ Có Ổng Đỗ Văn Bích vs 5 Cụ Có Bà
- 21
- 0
- 0
- 0
DuplicateVật Chất và Y Thức
- 20
- 0
- 0
- 0
DuplicatePhilosophers classified by era and belief system
- 20
- 0
- 0
- 0
DuplicateCác Nước Đông Bắc Á
- 19
- 0
- 0
- 0
DuplicateNội Dung Cương Lĩnh Chính Trị
- 19
- 0
- 0
- 0
loading...